| Project Title | HGSE Online Masters International Policy |
| Tools used in Development | Canvas, CidiLabs, MSO, and Google |
| Time in Development | Currently under development |
| Client | Harvard Graduate School of Education |
Professional Programming
Executive Summary
As the interim Learning Design Manager and lead Learning Designer, I play a central role in the design and launch of HGSE’s newest Master’s in International Education Policy and Management (IEPM); a global, fully online program built to extend access, coherence, and community across time zones. Designing for this unique demographic of working professionals, my work supported program-level design integration, spanning course architecture faculty partnership to ensure the program’s pedagogy and learner experience aligned with HGSE’s rigorous academic standards and global vision.
Highlights
- Translate residential pedagogy into a cohesive, modular online frameworks
- Build reusable course templates, reflective learning structures, and collaboration spaces in Canvas
- Streamline design workflows and documentation models now adopted across HGSE’s online portfolio
Outcome
The start of a scalable, researched aligned online program that models sustainability and portability for future Harvard offerings including: Executive Education; Continuing Education; Professional Education
Professional Programming
| Project Title | HGSE’s First Online Masters |
| Tools used in Development | Canvas, CidiLabs, MSO, Google, Miro, Articulate, Adobe |
| Time in Development | Three years |
| Client | Harvard Graduate School of Education |
Executive Summary
As the lead Learning Designer for HGSE’s Online Master’s in Education (OEL), I helped design and launch HGSE’s first fully online master’s degree an innovative progam that defined how HGSE would deliver graduate-level education to working professionals around the globe. My work spanned the full design ecosystem: partnering with faculty to ascribe online learning experiences grounded in the science of learning, building program-level frameworks for coherence and quality, and shaping design systems that now underpin HGSE’s broader digital strategy.
Highlights
- Established the design infrastructure for HGSE’s first online degree, translating core principles into scalable frameworks for modular course development.
- Led faculty partnership and design facilitation to align pedagogy, learning outcomes and learner engagement strategies across the full program sequence.
- Designed reusable templates and sustainable workflows in Canvas that streamlined production and documentation later adopted as institutional models for future online programs.
- Integrated formative assessment and reflection cycles to support metacognition and professional transfer aligning with adult learning and leadership development principles, best practices for online learning.
- Collaborated cross-functionally with media producers, learning technologist, program administrator to ensure seamless learner experience and compliance with academic standards.
Outcome
As the highest rated degree program, for student satisfaction, at HGSE, the OEL program became the school’s first scalable model for online graduate education, demonstrating how rigorous, research aligned learning can be scaled without compromising connection, quality, or impact.
Learning Design
UDL Course
| Project Title | Universal Design for Learning Course |
| Tools used in Development | Articulate Rise, Storyline, Audacity |
| Time in Development | About 12 hours |
| Client | The Global Flip |
Executive Summary
As author and principle Learning Designer. This six module course on Universal Design for Learning (UDL), I translated foundational principles principles of accessibility and learner variability into an engaging, research-informed online experience for educators. The goal was to help faculty and K-12 practitioners design for equity and inclusion in diverse learning environments.
Highlights
- Connected research and partnership with. faculty experts to synthesize cognitive neuroscience, inclusive pedagogy and practical classroom application in to a cohesive modular structure.
- Designed formative reflection stools and self-assessment check-ins to build learner agency and translate UDL theory into practice.
Outcome
The Course stands as a fully developed professional development opportunity for Educators.
Learning Design and Media Production
Interactive Multi-media Case Studies
| Project Title | Interactive Multi-Media Case Studies |
| Tools used in Development | Adobe Photoshop, Articulate Storyline and Rise |
| Time in Development | About 3 Months |
| Client | Harvard Graduate School of Education |
Executive Summary:
As the lead Designer and producer, I collaborated with HGSE faculty to design and develop five interactive multi-media case studies that bring complex organizational and leadership challenges to life. These digital cases reimagine the traditional HBS case method for online and blended delivery, combining narrative storytelling, data visualization, and interactive media to deepen learner engagement and real-world application
Highlights
- Led the end-to-end design and production process from instructional design and storyboarding to media generation, coordination, and digital build.
- Collaborated with HGSE faculty and subject matter experts to translate high-level business and leadership concepts into interactive, learner-centered experiences.
- Designed, built, and integrated multi media elements such as video interviews, dynamic timelines, branching scenarios, and data visualizations to enhance critical thinking and learner immersion.
- Applied UX and accessibility principles to ensure each case delivered a seamless, inclusive learning experience across devices.
- Aligned each case with course outcomes and assessment/reflection strategies, reinforcing Harvard’s case pedagogy.
Outcome
Five interactive multimedia case studies, which were initially meant for internal HGSE use were successfully procured and published in the HBS case study catalog. These interactive case studies have set a new standard for interactive storytelling in academic contexts, and are now informing future case development across Harvard’s digital portfolio
Program/Change Management
Data Analysis
| Project Title | Data Driven Decision-Making Plan |
| Tools used in Development | Word, Excel, Adobe Photoshop |
| Time in Development | About 4 Weeks |
| Client | Umm Ayman |
Executive Summary:
As the author and designer of this Data-Driven Decision-Making (DDDM) Plan, I developed a comprehensive framework to help a secondary education institution strengthen evidence-based improvement practices. The plan integrated research, organizational analysis, and culturally responsive leadership strategies to guide data use, promote accountability, and ensure equitable decision making across departments.
Highlights
- Conducted a full literature review and needs analysis to ground the plan in best practice and organizational realities
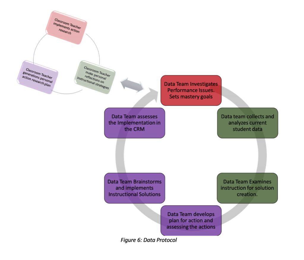
- Developed a customized Data Protocol aligned with the institution’s culture, capacity, and available resources.
- Outlined team roles, responsibilities, and meeting structures to support consistent data review and progress tracking.
- Integrated cultural awareness and bias-reduction strategies to ensure fair interpretation and use of data.
- Produce practical implementation tools including: agendas, templates, and leadership guidance to make adoption seamless.
Outcome
The organization reviewed the plan and initiated implementation, citing its clarity and usability as key strengths. The project demonstrated my ability to design actionable, equity-minded systems that translate complex frameworks into accessible, organization-ready solutions.
Learning Design
UDL Course
| Project Title | Universal Design for Learning Course |
| Tools used in Development | Articulate Rise, Storyline, Audacity |
| Time in Development | About 12 hours |
| Client | The Global Flip |
Executive Summary
As author and principle Learning Designer. This six module course on Universal Design for Learning (UDL), I translated foundational principles principles of accessibility and learner variability into an engaging, research-informed online experience for educators. The goal was to help faculty and K-12 practitioners design for equity and inclusion in diverse learning environments.
Highlights
- Connected research and partnership with. faculty experts to synthesize cognitive neuroscience, inclusive pedagogy and practical classroom application in to a cohesive modular structure.
- Designed formative reflection stools and self-assessment check-ins to build learner agency and translate UDL theory into practice.
Outcome
The Course stands as a fully developed professional development opportunity for Educators.


















Recent Comments